Mengukur Daya Motor DC

Saat menggunakan peralatan listrik, Anda menghadapi kata-kata jenis ampere, volt dan watt sbb:
Motor DC
Motor DC adalah sebuah mesin listrik yang berfungsi untuk mengubah energi listrik menjadi energi mekanik yang berupa putaran. Disebut motor DC disebabkan oleh sumber tegangannya yang menggunakan sumber tegangan arus searah atau yang sering disebut dengan direct current (DC).
Daya Listrik dan Rumus untuk Menghitungnya
Sumber Energi seperti Tegangan listrik akan menghasilkan daya listrik sedangkan beban yang terhubung dengannya akan menyerap daya listrik tersebut.
Daya listrik adalah tingkat konsumsi energi dalam sebuah sirkuit atau rangkaian listrik.
Contoh: Lampu pijar menyerap daya listrik yang diterimanya dan mengubahnya menjadi cahaya.
P = V x I atau P = I2R atau P = V2/R
Keterangan
P = Daya Listrik dengan satuan Watt (W) V = Tegangan Listrik dengan Satuan Volt (V) I = Arus Listrik dengan satuan Ampere (A) R = Hambatan dengan satuan Ohm (Ω)
Arah Putar Motor DC
- Pengaturan kecepatan pada motor DC yang efektif dengan cara mengtur dari tegangan suplai dari motor DC.
- Apabila tegangan di naikan maka putaran dari motorpun akan meningkat.
Daya Motor DC
Daya adalah gaya yang dihasilkan oleh motor untuk memutar rotor pada kecepatan nominal. Daya yang dihasilkan motor tergantung dari beban yang diberikan kepada motor sebagaimana pula torsi yang diberikan oleh terminal jangkar juga tergantung dari beban yang diberikan.
Daya pada motor DC untuk daya input dapat dihitung menggunakan rumus:
P = V x I
Bagaimana Kecepatan Motor DC?
Pengaturan kecepatan adalah sebuah perubahan kecepatan berputar yang disengaja sesuai dengan nominal tertentu yang diperlukan untuk pekerjaan yang spesifik.
Pengaturan kecepatan bisa dilakukan secara manual oleh operator ataupun oleh sebah alat pengaturan.
Pengaturan kecepatan motor DC dapat dilakukan dengan cara mengatur tegangan (V).
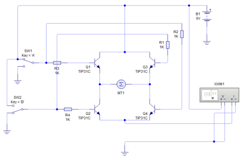
Kendali Motor DC Menggunakan Sistem H-Bridge (Transistor)
Driver Motor DC dengan menggunakan sistem H-Bridge. Sesuai dengan namanya, rangkaian ini berfungsi untuk mengendalikan perputaran motor DC.

Prinsip kerja rangkaian diatas adalah sebagai berikut:
- Pada saat titik A mendapat logika 1 dan titik B mendapat logika 0 maka Q1 dan Q4 akan ON, sehingga arus akan mengalir ke motor dengan melewati Q1 dan menuju ke Q4, maka motor akan berputar ke kanan. Dan seterusnya arus akan looping.
- Pada saat titik A mendapat logika 0 dan titik B mendapat logika 1 maka Q3 dan Q2 akan ON, sehingga arus akan mengalir ke motor dengan melewati Q3 dan menuju ke Q2, maka motor akan berputar ke kiri. Dan seterusnya arus akan looping.
- Pada saat titik A dan tititk B sama-sama berlogika 0 atau berlogika 1 maka motor akan BREAK atau mengerem/berhenti.
Mengukur Daya Motor DC

- Hasil Pengkuran 1
Tegangan = 6 VDC Motor = 6VDC Watt = 1,86 Watt Rumus Daya: P = V.I I = P / V = 1,86/6 Ampere I = 0,31 Ampere
- Hasil Pengkuran 2
Tegangan = 12 VDC Motor = 6VDC Watt = 7,07 Watt Rumus Daya: P = V.I I = P / V = 7,07/12 Ampere I = 0,59 Ampere